工业企业噪声自动监测管控系统 厂界噪音污染测量技术规范
发表时间:2024/08/22
阅读量:2548
来源:
深圳市奥斯恩净化技术有限公司
工业企业噪声在线监测系统,通过物联网技术与现场端仪器仪表进行互联互通,完成对环境噪声数据实时采集,并对采集数据统计分析,计算噪声值,是一种简易型的户外噪声自动监测系统,它由数据显示大屏、噪声传感器、数据采集统计分析软件、GPRS无线传输模块、服务器云平台软件、微信客户端等部分组成。噪声计测量范围大、功能强稳定性好、可实现远程视频监控、远程广播喊话等功能。应用于工业企业噪声监测。其采用了数字检波技术,具有可靠性高、稳定性好、动态范围宽、无需量程转换等优点。产品款式外观多种选择,考虑不同的应用场合进行安装使用。
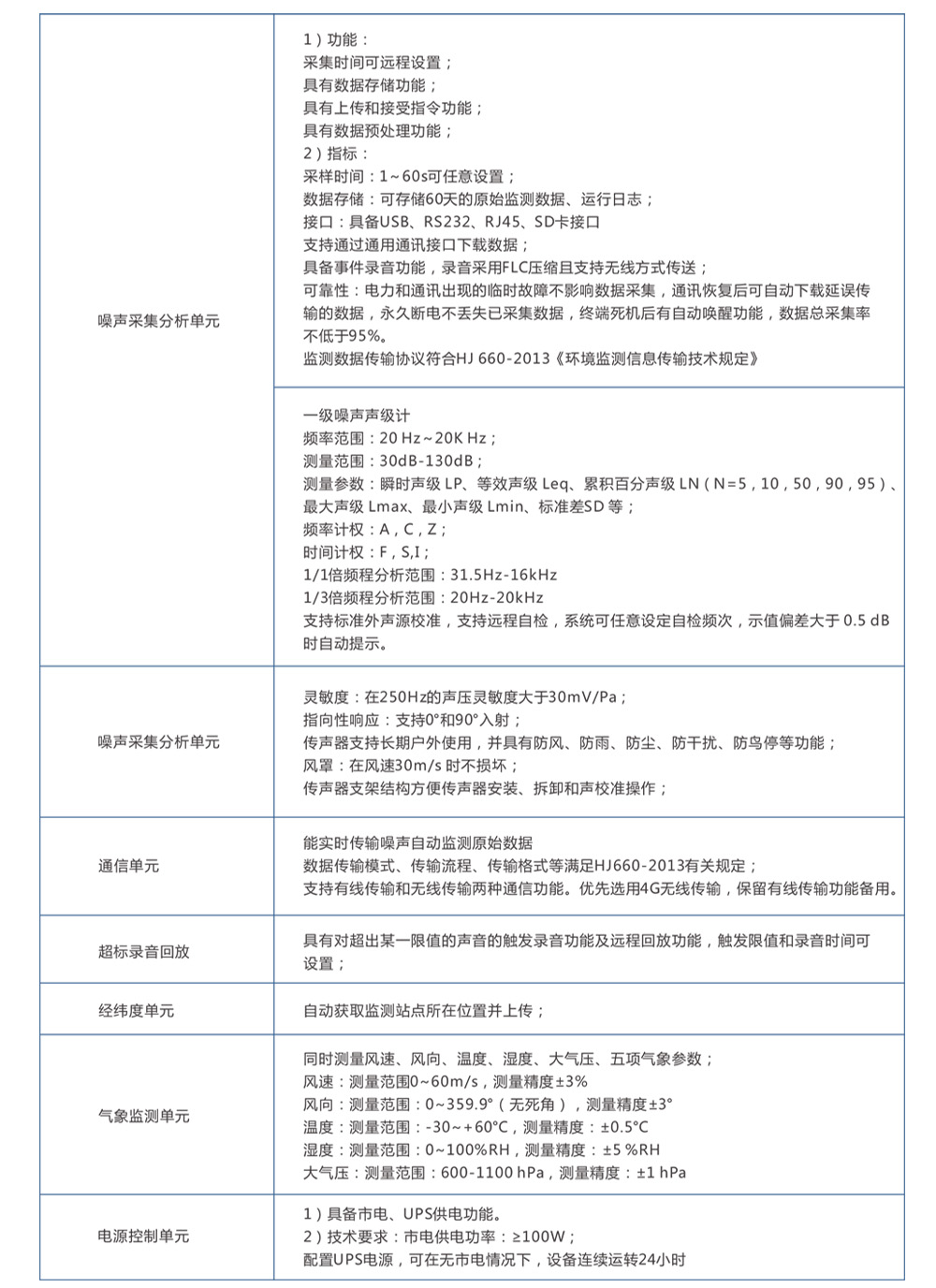
全天候户外传声器
户外传声器具备防风、防雨、防尘、防干扰设计以适应户外长期连续使用的目的。户外传声器的风罩会对噪声测试的精度形成干扰。我司环境噪声在线监测系统使用的户外传感器已获得计量器具型式批准认证证书CPA,该户外传感器能在防风、防雨、防尘、防鸟停的同时,仍然能传声器的频率响应达到GB/T3785-2010中对2级传感器的频率响应要求。
噪声采集分析单元
噪声采集分析单元具有信号采集和数据分析功能,同时可以数据存储。环境噪声在线监测系统的噪声采集分析单元不是简单的内部放置一台声级计进行信号采集,而是用了一台工业级工控机,开发了适合噪声自动监测系统的信号采集软件。











微信视频号
抖音号